开云APP 开云官网入口开云APP 开云官网入口从工程建设支出市场规模来看,2014-2020年全球工程建设支出市场规模呈现逐年递增趋势,且每年行业规模增长率除2017年外均保持在4%以上。2020年虽然受到疫情冲击,但全球工程建设市场规模仍然超过了12万亿美元,增速达到4.17%。

地区市场业务规模方面,欧洲市场超过亚洲市场占据首位,250家上榜企业在该地区的营业额合计1059.79亿美元,占营业总额的25.21%;亚洲市场排第二位,营业额为905.05亿美元,占营业总额的21.53%。

根据中国对外承包工程商会信息,基于强劲需求的基本面以及各国政府对基础设施的广泛支持,亚洲基础设施建设从2021年开始全面复苏,将在未来十年继续保持强劲增长。预计亚洲将继续是最具基础设施吸引力的地区,并展现出最大的增长潜力。

根据美国“工程新闻记录”(Engineering News Record,ENR)发表的统计数字,2016-2020年,全球最大250家国际承包商国际营收额呈先上升再下降的态势。2020年,主要受全球疫情影响,最大250家国际承包商国际营收额大幅下滑至4203.2亿美元,降幅达到了11.2%。

注:“全球最大250家国际承包商”榜单为每年8月,最新发布时间为2021年8月,数据时间节点为2020年,下同。
从中国工程建设产业链来看,上游主要为以水泥、涂料等为代表的建材企业和以挖掘机、起重机等为代表的工程机械企业;产业链中游为工程建设企业,主要分为房屋建筑企业、土木工程建筑企业、建筑安装企业、建筑装饰装修和其他建筑企业;下游为需求客户,主要客户全体为国家各级政府部门、企业及社会组织、个人客户等。
上游建材代表企业有东方雨虹、北新建材、海螺水泥等;工程机械代表企业有三一重工、中联Kaiyun 开云重科、徐工机械等。中游工程建设企业数量众多,目前具有代表性的企业有中国建筑、中国中铁、中国铁建、中国交建、绿地控股、中国电建、中国中冶、中国能建、上海建工等。


工程建设行业是我国国民经济的重要组成部分,为我国经济发展、社会进步提供了基础与动力。工程建设行业依据企业的注册资本划分,可分为3个竞争梯队。其中,注册资本大于400亿元的企业有中国建筑、中国能建;注册资本在100-400亿元之间的企业有中国中铁、中国中冶、中国交建、中国电建、中国铁建、绿地控股;其余企业的注册资本在100亿元以下,代表企业有上海建工、陕西建工、中国核Kaiyun 开云建等。

根据国家统计局数据显示,2020年中国建筑业产值达到了263947.04亿元,市场规模庞大。以中国建筑、中国中铁、中国铁建、中国交建为代表的行业TOP10企业总体市场份额占比为18.86%,其中中国建筑市场份额约为5%,一马当先;中国中铁、中国铁建、中国交建、中国中冶、中国电建市场份额在1%以上,占据行业重要地位;其他工程建设行业企业市场份额占比相对较小。

2014-2021年,中国铁路营业里程持续增长。截至2020年年底,全国铁路营业里程14.6万公里,比上年末增长5.3%,其中高铁营业里程3.8万公里。铁路复线公里/万平方公里,增加6.8公里/万平方公里。2021年,全国铁路营业里程15万公里,其中高铁4万公里;全国铁路路网密度156.7公里/万平方公里;复线%。西部地区铁路营业里程6.1万公里。

目前,我国林业重点工程包括沿海防护林工程、天然林保护工程、三北防护林工程等,截至2022年,全国林业重点生态工程累计完成5.2亿亩。同时,统筹推进山水林田湖草沙系统治理,实施重点区域生态保护修复项目300多个,开展国土绿化试点示范项目建设40个。1999 年以来,我国实施了两轮 退耕还林还草,累计安排 25 个省(自治区、直辖市)和新疆生产建设兵团退耕还林还草任务 2.13 亿亩,同时配套荒山荒地造林和封山育林 3.1 亿亩。2020年,退耕还林工程面积占全部林业工程面积的28%。

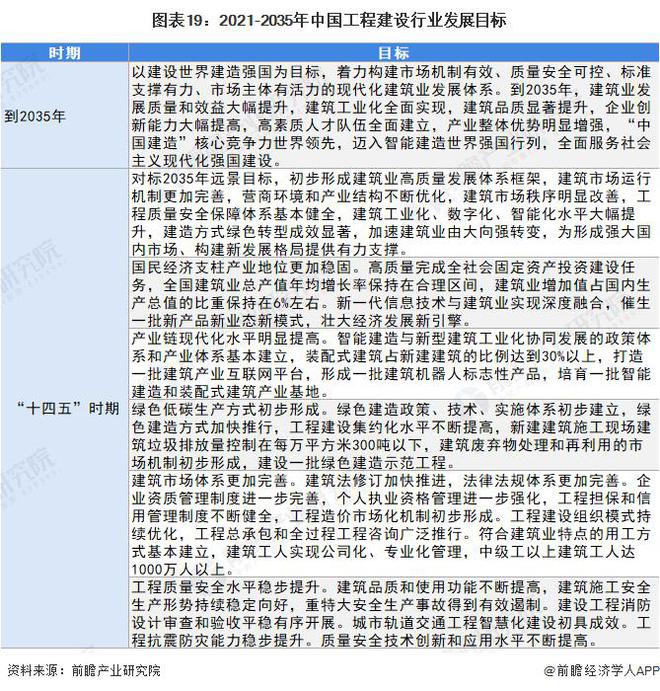
《“十四五”建筑业发展规划》根据《中华人民共和国国民经济和社会发展第十四个五年规划和2035年远景目标纲要》编制,主要阐明“十四五”时期建筑业发展的战略方向,明确发展目标和主要任务,是行业发展的指导性文件。其中指出Kaiyun 开云到2035年,建筑业发展质量和效益大幅提升,建筑工业化全面实现,建筑品质显著提升,企业创新能力大幅提高,高素质人才队伍全面建立,产业整体优势明显增强,“中国建造”核心竞争力世界领先,迈入智能建造世界强国行列,全面服务社会主义现代化强国建设。

根据安永信息显示,“十四五”期间,中国工程建设市场将从中速增长期进入中低速发展期,但中国仍拥有全球最大的建设规模。2022年,中国工程建设行业市场规模在疫情好转后继续保持增长态势,工程建设行业总产值将突破30万亿大关。根据安永预测数据显示,2025年中国建筑行业总产值约为人民币33万亿元。2027年,中国建筑业总产值预计将突破36万亿元。

以上数据参考前瞻产业研究院《中国工程建设行业市场前瞻与战略规划分析报告》,同时前瞻产业研究院还提供产业大数据、产业研究、产业链咨询、产业图谱、产业规划、园区规划、产业招商引资、IPO募投可研、IPO业务与技术撰写、IPO工作底稿咨询等解决方案。